最近在番茄小说上看书,发现它的段落评论功能是真的好用。看到有共鸣的句子,选中就能直接看别人的评论或者自己吐槽两句。
我就在想,我的博客是不是也能整一个?毕竟现在还在坚持写博客的,谁还没点表达欲呢?
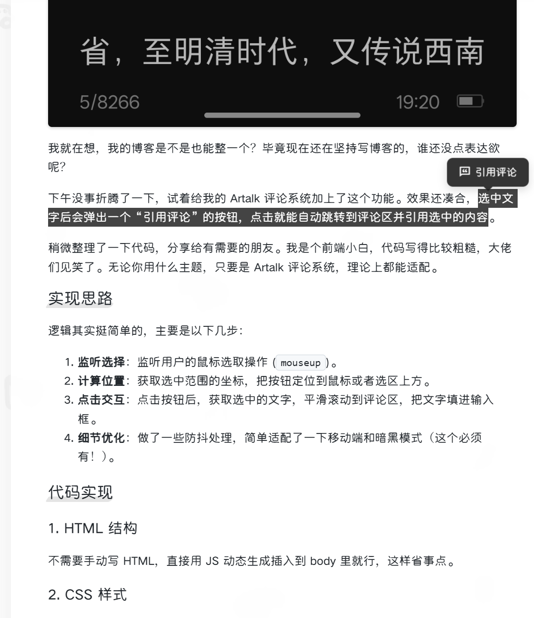
下午没事折腾了一下,试着给我的 Artalk 评论系统加上了这个功能。效果还凑合,选中文字后会弹出一个“引用评论”的按钮,点击就能自动跳转到评论区并引用选中的内容。
稍微整理了一下代码,分享给有需要的朋友。我是个前端小白,代码写得比较粗糙,大佬们见笑了。无论你用什么主题,只要是 Artalk 评论系统,理论上都能适配。
实现思路
逻辑其实挺简单的,主要是以下几步:
- 监听选择:监听用户的鼠标选取操作 (
mouseup)。 - 计算位置:获取选中范围的坐标,把按钮定位到鼠标或者选区上方。
- 点击交互:点击按钮后,获取选中的文字,平滑滚动到评论区,把文字填进输入框。
- 细节优化:做了一些防抖处理,简单适配了一下移动端和暗黑模式(这个必须有!)。
代码实现
1. HTML 结构
不需要手动写 HTML,直接用 JS 动态生成插入到 body 里就行,这样省事点。
2. CSS 样式
这块我调了半天。一开始用了毛玻璃效果 (backdrop-filter),结果发现页面滚动的时候有点掉帧,为了性能我把它去掉了,改成了更实用的深色/浅色背景,顺便加了 will-change 属性开启硬件加速。
把下面这段代码加到你的自定义 CSS 里:
/* 选中弹出按钮样式 */
#selection-popup {
position: fixed;
display: none;
background: rgba(30, 30, 30, 0.9);
color: #fff;
padding: 8px 16px;
border-radius: 8px;
font-size: 14px;
cursor: pointer;
z-index: 2147483647; /* 堆叠层级拉满 */
transform: translate(-50%, -100%);
pointer-events: auto;
box-shadow: 0 4px 12px rgba(0,0,0,0.15);
transition: opacity 0.2s, transform 0.2s;
font-weight: 500;
line-height: 1.4;
user-select: none;
-webkit-user-select: none;
align-items: center;
gap: 6px;
white-space: nowrap;
will-change: transform, opacity; /* 性能优化关键 */
animation: popIn 0.2s cubic-bezier(0.18, 0.89, 0.32, 1.28);
}
/* 弹出动画 */
@keyframes popIn {
0% { transform: translate(-50%, -80%) scale(0.9); opacity: 0; }
100% { transform: translate(-50%, -100%) scale(1); opacity: 1; }
}
/* 小三角箭头 */
#selection-popup::after {
content: '';
position: absolute;
top: 100%;
left: 50%;
margin-left: -6px;
border-width: 6px;
border-style: solid;
border-color: rgba(30, 30, 30, 0.9) transparent transparent transparent;
}
/* 悬停效果 */
#selection-popup:hover {
transform: translate(-50%, -110%) scale(1.05);
background: #000;
box-shadow: 0 6px 16px rgba(0,0,0,0.25);
}
/* 暗黑模式适配 */
[data-theme="dark"] #selection-popup {
background: rgba(255, 255, 255, 0.95);
color: #000;
box-shadow: 0 4px 12px rgba(0,0,0,0.3);
}
[data-theme="dark"] #selection-popup::after {
border-color: rgba(255, 255, 255, 0.95) transparent transparent transparent;
}
[data-theme="dark"] #selection-popup:hover {
background: #fff;
}
3. JavaScript 逻辑
把这段 JS 加到你的 main.js 或者 footer 的 <script> 标签里。
注意:为了性能,我这里用了 requestAnimationFrame,而且去掉了 getBoundingClientRect 这种耗性能的操作,直接用鼠标坐标定位,感觉会流畅一些。
document.addEventListener('DOMContentLoaded', function() {
initSelectionPopup();
});
let selectionPopup = null;
let selectionTimeout;
function initSelectionPopup() {
// 避免重复创建
if (document.getElementById('selection-popup')) return;
// 动态创建按钮
selectionPopup = document.createElement('div');
selectionPopup.id = 'selection-popup';
// 这里用了 RemixIcon,你可以换成你自己的图标库
selectionPopup.innerHTML = '<i class="ri-chat-quote-line"></i> <span>引用评论</span>';
document.body.appendChild(selectionPopup);
// 防止在按钮上点击时触发选区清除
selectionPopup.addEventListener('mousedown', function(e) {
e.preventDefault();
e.stopPropagation();
});
// 点击按钮的逻辑
selectionPopup.addEventListener('click', function(e) {
e.preventDefault();
e.stopPropagation();
let selection = window.getSelection().toString();
if (selection) {
// 简单的文本清理
selection = selection.split('\n')
.map(line => line.trim())
.filter(line => line !== '')
.join('\n');
// 限制长度,防止太长刷屏
if (selection.length > 500) {
selection = selection.substring(0, 500) + '...';
}
scrollToCommentsAndQuote(selection);
hideSelectionPopup();
window.getSelection().removeAllRanges(); // 清除选区
}
});
// 监听全局选择事件
document.addEventListener('mouseup', handleSelectionChange);
document.addEventListener('keyup', handleSelectionChange);
// 页面滚动时隐藏
document.addEventListener('scroll', hideSelectionPopup, { passive: true });
}
function hideSelectionPopup() {
if (selectionPopup) {
selectionPopup.style.display = 'none';
}
}
function handleSelectionChange(e) {
// 防抖处理,别频繁触发
clearTimeout(selectionTimeout);
selectionTimeout = setTimeout(() => {
const selection = window.getSelection();
const text = selection.toString().trim();
// 记得改成你文章容器的类名,我这里是 .post-content
const content = document.querySelector('.post-content');
if (!selectionPopup || !content) return;
// 没选中文字就隐藏
if (!text || selection.rangeCount === 0) {
hideSelectionPopup();
return;
}
const range = selection.getRangeAt(0);
// 确保选中的是文章里的内容,别把侧边栏也选进去了
if (!content.contains(range.commonAncestorContainer)) {
hideSelectionPopup();
return;
}
// 使用 requestAnimationFrame 优化 UI 更新
requestAnimationFrame(() => {
selectionPopup.style.display = 'flex';
// 定位逻辑:鼠标抬起时跟随鼠标,键盘选择时跟随选区
if (e && e.type === 'mouseup') {
// 直接用鼠标坐标,比 getBoundingClientRect 性能好多了
selectionPopup.style.top = `${e.clientY - 40}px`;
selectionPopup.style.left = `${e.clientX}px`;
} else {
// 键盘操作没办法,只能计算矩形了
const rect = range.getBoundingClientRect();
if (rect.width === 0 || rect.height === 0) {
hideSelectionPopup();
return;
}
selectionPopup.style.top = `${rect.top}px`;
selectionPopup.style.left = `${rect.left + rect.width / 2}px`;
}
});
}, 150);
}
// 跳转评论区并填充内容
function scrollToCommentsAndQuote(text) {
const comments = document.getElementById('Comments'); // 评论区 ID
if (comments) {
comments.scrollIntoView({ behavior: 'smooth' });
// 等滚动完了再填内容
setTimeout(() => {
const textarea = document.querySelector('.atk-textarea'); // Artalk 输入框 class
if (textarea) {
const quote = `> ${text}\n\n`;
textarea.value = quote;
textarea.focus();
// 触发 input 事件,适配 Vue/React 框架的数据绑定
textarea.dispatchEvent(new Event('input', { bubbles: true }));
textarea.dispatchEvent(new Event('change', { bubbles: true }));
}
}, 500);
}
}
简单总结
代码复制进去,刷新页面(如果有缓存记得清一下),选中这段文字试试?
这个功能不仅能提高读者的互动率,还能让评论更有针对性。我也就是瞎折腾,如果有更好的实现方式,欢迎大家在评论区指教!


